Agentic systems often appear highly capable in demos, where controlled environments and predictable inputs highlight their strengths. However, these settings mask real production challenges such as complex tool integration, inconsistent state, governance demands, permission edge cases, and operational consequences when failures occur. As a result, the perceived abilities of agentic systems in demos can be misleading. It's worth noting this isn't unique to AI. Every software prototype, by nature, focuses on the happy path and is not built to cover all real-world edge cases. Agentic systems simply raise the stakes when those gaps are exposed.
Usage that seems trivial in a demo can become expensive at production scale, as token consumption, repeated tool calls, and third-party API charges accumulate quickly. Security boundaries become important. Failures are no longer isolated events inside a prototype. Now, they affect workflows, decisions, teams, and, in some cases, customers.
This is why agentic architecture is often misunderstood. The main challenge is not isolated (LLM) large-language-model reasoning, but ensuring that reasoning is dependable in real-world conditions. If you only remediate the core problem, you’d be ignoring the wider contributors that deliver reliable outcomes. Production reliability, in this context, depends on tool behavior, execution control, state integrity, observability, and governance, rather than how a model performs on isolated capability benchmarks, such as MMLU, HumanEval, or HellaSwagbenchmark results. And it’s here that most failures originate.
This article follows that journey. First, we look at why the gap between demo and production exists and why it catches so many teams off guard. Then we work through what actually breaks, tool execution, state, memory, orchestration, observability, and security, and why each failure mode is harder to catch than the last. Finally, we look at what production-ready agentic architecture actually requires, and what will separate teams that succeed from those that stay stuck in pilots.
In demos, you’re testing the LLM. In production, you’re testing the entire system around it. – Oleksii Kaplenko, AI Engineer, Star
For a broader look at where agentic AI is heading and what it means for the enterprise, see Agentic AI and the autonomous enterprise.
Initial failures are typically structural, not conceptual
Despite industry focus on model quality, most production failures stem from the surrounding architecture: tool execution, state handling, orchestration, and control, rather than from autonomous reasoning.
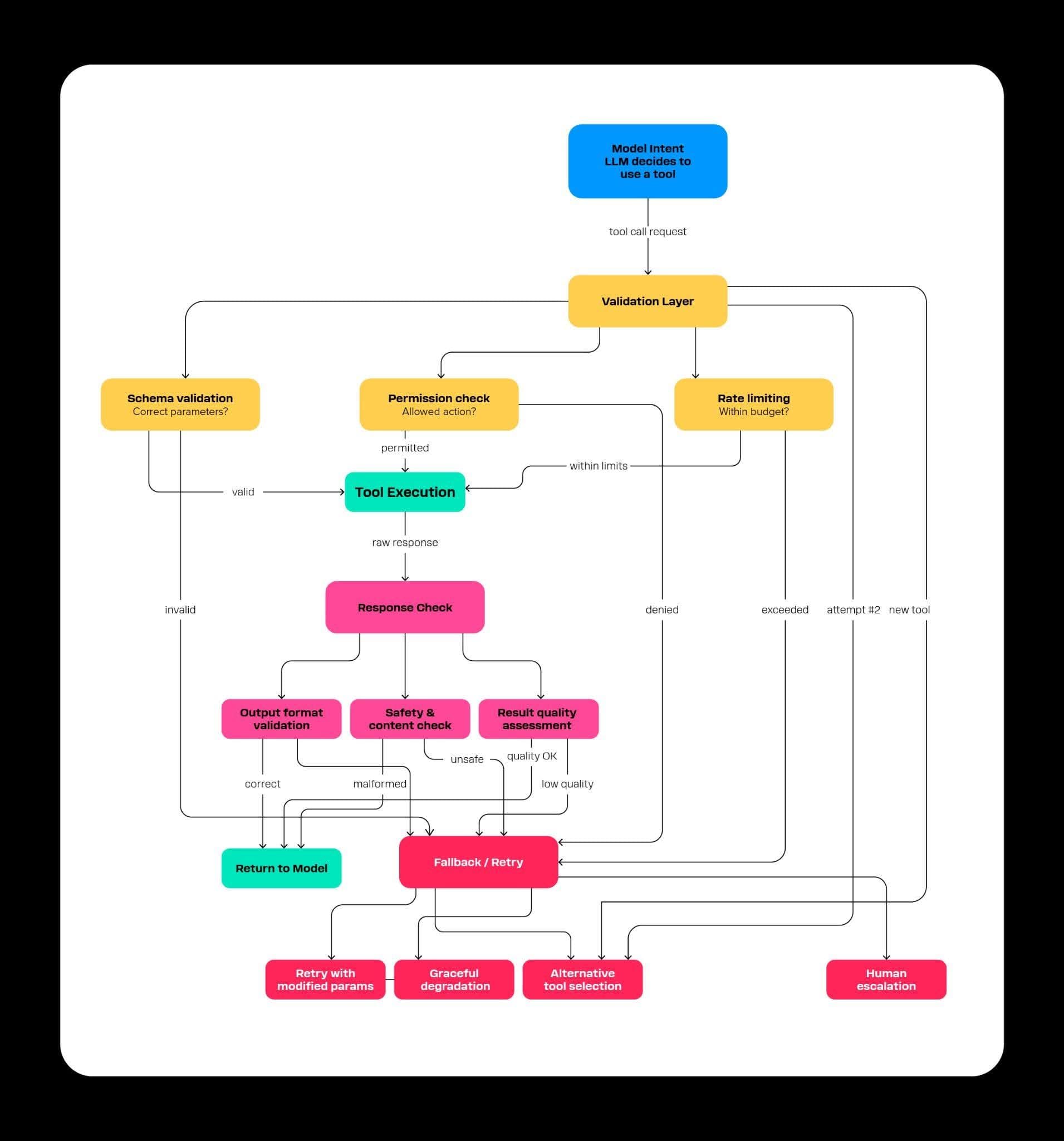
Tool execution is often the first point of failure. This occurs when a probabilistic system, such as an LLM, interacts with a deterministic one. A model may generate a plausible plan but still fail if it depends on external services. APIs may time out, throttle requests, change formats, or return responses that are technically valid but operationally ineffective. A tool might execute successfully but still direct the workflow incorrectly, often due to minor parameter errors or overly permissive output acceptance criteria.

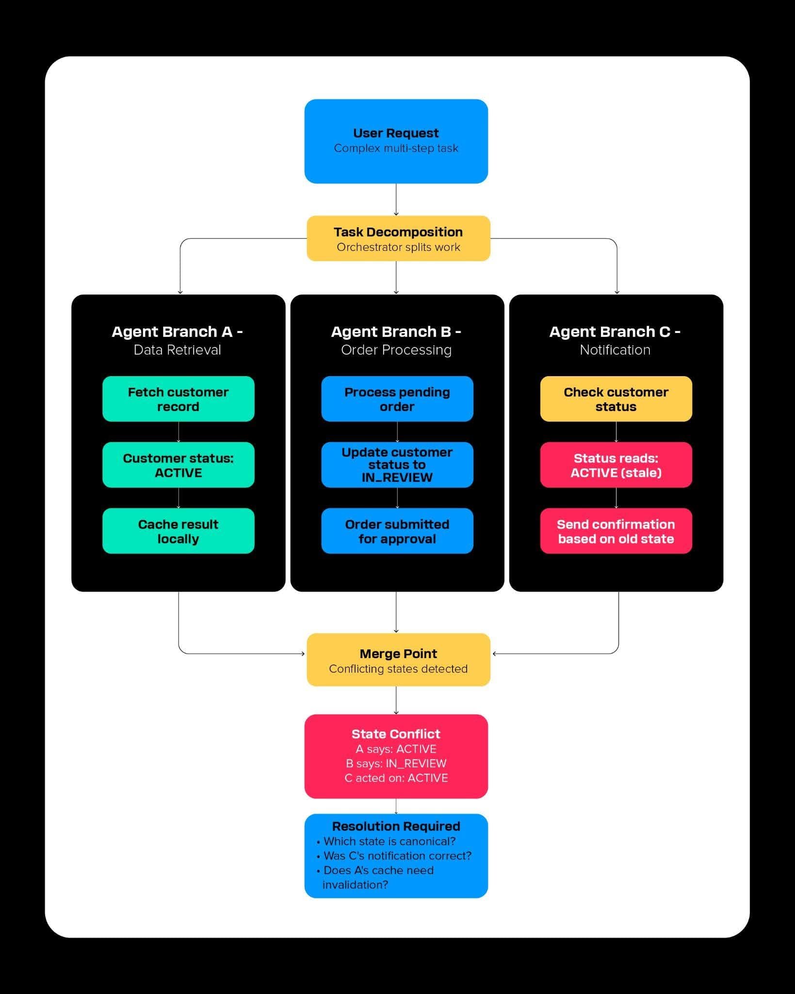
State failures often follow, typically in less obvious ways. A workflow may start coherently but become stale without clear signs of failure. Users may revise goals, resume sessions later, or introduce new information mid-process. Parallel branches can evolve independently, allowing the system to operate fluently on outdated assumptions.
Orchestration challenges arise as teams move beyond single-agent designs. The issue extends beyond task execution to maintaining coherence across multiple tasks, states, and decisions. Questions of output ownership, authoritative state, and conflict resolution become central to system reliability.
But structural failures are only part of the picture. The moment an agent stops recommending and starts acting, a different class of risk emerges entirely.
Tool use introduces a different class of risk
There is an important distinction between systems that generate answers (such as question-answering models) and those that do things (such as automated workflow systems). That distinction is often blurred in demos because the move from reasoning (processing or decision-making) to action (taking real-world steps) may appear small. In production, it is not small at all.
A system that recommends an action and one that executes an action operate under very different risk assumptions. Recommending the best train from Munich to Hamburg is one thing; booking it is another. The ambiguity appears immediately: what does “best” actually mean? Is it cost, speed, flexibility, or comfort? A human can usually interpret the implied tradeoff through context and common sense. An agent can form its own reasoning about what 'best' means, but its interpretation may not match what a human would consider reasonable. That gap is where risk enters. And while models can learn and improve over time, that assumption must be built into a production system with explicit controls to catch that nuanced misalignment.
Therefore, tool calls should never be treated as clean deterministic steps, simply because they target deterministic systems. The execution path may succeed technically and still fail in practical, commercial, or human terms.

Production systems must safeguard every tool boundary with retry logic, backoff strategies, validation, and fallback mechanisms. Without these, technically successful tool calls may still lead to poor operational outcomes. This points to a fundamental difference from traditional software. In deterministic systems, technical correctness and outcome quality are closely linked - if you can prove the system works correctly, you can generally trust its output. With AI agents, those two things are decoupled. A tool call can complete without any errors, return a valid response, and still produce a result that is misaligned with what the user actually needed. Technical success is no longer sufficient proof of a correct outcome. That is the genuinely new challenge agents introduce: ensuring the quality and intent-alignment of results, not just their technical execution.
There needs to be a control layer operating at two levels: between what the user intends and what the model attempts to do, and between what the model attempts to do and what the system actually permits. In traditional software, engineers build validation services to enforce correct behaviour at system boundaries. In agentic systems, that same discipline must be applied to model intent; the model's proposed actions need to be validated, scoped, and bounded before execution, not assumed to be correct.

Even when those controls are in place, there is a subtler problem waiting further into the workflow — one that doesn't announce itself with an error.
A successful API response does not mean the result is correct in business or human terms. – Oleksii Kaplenko, AI Engineer, Star
The real boundary is not recommendation vs execution, but consequence vs reversibility
As we explore where risks manifest, it becomes important to distinguish which actions can be automated and which demand intervention due to their impact.
A practical design principle is to automate inexpensive, reversible actions more readily, while applying stricter controls to costly, consequential, or sensitive actions. Even this guideline can become complex in practice.
Some actions are technically reversible but can cause lasting practical harm. Sending emails, posting externally, deleting data, or changing permissions may be undone, but social or operational impacts can persist. Trust is lost more quickly than it is regained, and workflow corrections may not fully mitigate the consequences of a wrong action.
This is important because agentic systems do not comprehend consequences in human terms. They cannot recognize embarrassment, reputational harm, political sensitivity, or relational costs. While they may reverse actions and issue apologies, this does not equate to understanding what should have been avoided in the first place.
The question, then, is not whether an agent can execute an action. It is about whether the surrounding architecture makes that execution controlled enough to be acceptable. In many cases, that means introducing explicit human approval points and strict technical boundaries for agentic actions by design, not as an afterthought.
Designing those boundaries requires understanding not just what an agent can do, but what it remembers. And what it quietly gets wrong when memory starts to degrade.
Memory introduces a new failure point
Memory is often discussed casually and managed inadequately in production agent systems. The idea of 'just adding memory' sounds attractive because it suggests continuity and personalization, but in practice, it introduces a layer of fragility unless designed with care.
As workflows lengthen, context degrades. Recent information can obscure older, still-relevant context. Earlier assumptions may persist even after user direction changes. Parallel workflows may diverge, causing the system to carry an outdated or incorrect state forward. Larger context windows help only to a point; they extend capacity but don’t resolve the underlying issue.
One of the more dangerous failure modes is silent misalignment. A user updates the goal, adds new constraints, or shifts the priority, but the system continues executing against an earlier version of the task. Nothing appears obviously broken. The workflow continues, the language remains fluent, and the outputs may look polished, logical, and complete. That is exactly what makes the problem difficult to detect.

Unlike a crash, timeout, or visible tool failure, silent misalignment does not announce itself. It produces work that appears credible but is no longer aligned with the user’s actual intent. A summary may emphasize the wrong issues. A plan may optimize for an outdated objective. A sequence of actions may continue efficiently toward a goal the user has already revised or abandoned. In other words, the system is succeeding in the wrong direction.
This matters because, in production, plausibility is often mistaken for correctness. Humans tend to trust coherent output, especially when it arrives in the right format and with apparent confidence. But coherence is not the same as alignment. An agent can remain internally consistent while being externally wrong. When that happens, the real risk is not that the system stops. It is that it keeps going, accumulates cost, consumes time, triggers downstream actions, and creates the impression of progress while drifting further away from the task that actually needed to be done.
Another common issue is state divergence across parallel processes or agents. Different components may hold locally consistent but globally incompatible views of the task at hand. When this occurs, the system is no longer operating on a shared understanding.
The solution is not to add more memory, but to design it effectively. Short-term memory requires curation, not endless accumulation. Long-term memory needs disciplined retrieval. State changes should be structured and versioned. Parallel scenarios often require isolation rather than shared mutable state. Memory management must include clear rules for retention, updates, and disposal.
It’s the AI continuing to answer the question that nobody is asking anymore. – Oleksii Kaplenko, AI Engineer, Star
A deeper issue is that humans instinctively detect context shifts, even when language remains superficially related. Agentic systems are much less capable in this regard, often generating fluent output despite a broken context, as statistical plausibility does not equate to situational understanding.
Compound these memory and state problems across multiple agents working in parallel, and the complexity of maintaining a coherent system multiplies quickly.
Multi-agent systems are often overapplied
The current enthusiasm for multi-agent architecture makes it easy to mistake architectural complexity for sophistication. Sometimes, multiple agents are the right answer. Often, they are not.
A single-agent approach becomes insufficient only when a problem requires distinct expertise, genuinely benefits from multiple perspectives, or demands parallelization for performance. Otherwise, multi-agent systems often introduce more coordination overhead than business value.
Each additional agent increases overhead, including more planning logic, state synchronization, ambiguity around ownership, and risk of inconsistency. Teams may end up addressing internal coordination issues before solving the intended business problem.
In many cases, tasks that seem to require multiple agents are better managed by a single agent supported by well-designed tools and deterministic functions. Not all capabilities require agentic behavior, and production systems often become more reliable when non-agentic components remain explicitly so.

The best practice is to maintain simplicity as long as possible, adding architectural complexity only when clearly justified by the use case and demonstrated value.
Keeping the architecture lean, however, only solves part of the problem. Without the ability to see inside the system when something goes wrong, even a well-designed agent is ungovernable.
An AI agent is not the ultimate solution for everything. – Martin Fix, Technology Director, Star
Without observability, there is no serious production system
Observability is one of the clearest dividing lines between agentic prototypes and agentic systems that are genuinely fit for production.
Traditional observability already requires logs, traces, metrics, dependency visibility, and operational monitoring. Agentic systems need all of those, but they also require something more difficult: the ability to reconstruct what the system saw, what context it used, what plan it formed, which tool it selected, what state it relied on, and where the workflow began to drift.
This matters because a post-hoc explanation from the model itself is not reliable evidence. Asking the LLM why it failed does not produce objective truth. It produces another generated answer.
Meaningful observability relies on independent records. Teams require step-level traces, input chains, context snapshots, tool results, state transitions, and checkpoints to enable execution to be replayed or resumed. They need to know not only that something failed, but where the decision path began to separate from what should have happened.
Checkpointing is particularly important in non-deterministic systems. If the state can be persisted and resumed accurately, investigations can proceed without rerunning entire workflows. Critical, given that rerunning workflows is not a reliable alternative. Agents operate probabilistically, not deterministically. A rerun, acting as an investigation may follow a different path entirely, leaving the original failure undetectable. Without checkpointing, debugging becomes anecdotal rather than systematic.
If a team cannot properly trace a workflow, effective governance is not possible. And governance, in production agentic systems, is not optional; it is the line between a system that is useful and one that is dangerous.
Security and governance define the production environment
When agents are permitted to browse systems, use tools, access data, or act on behalf of users, the threat model changes fundamentally. The system becomes operational rather than passive.
This significantly expands the risk surface. Prompt injection, data leakage, and privilege misuse become real concerns. Prompt injection allows external content to shape agent behavior, while sensitive internal data may be exposed because the model treats everything in the token stream as input rather than as information with different trust levels. Confidentiality cannot depend on model judgment alone. The control boundary has to exist in the surrounding system.
This risk is especially acute in enterprise environments, where agents may access regulated information, financial data, internal documents, or commercially sensitive material. The main challenge is to ensure system utility without enabling indiscriminate access.
Therefore, permission boundaries need to exist outside the model itself. Prompting a system not to reveal something is not a serious form of governance. Real production control requires scoped permissions, revocable access, approval gates, auditability, hard stop mechanisms, and explicit operational limits, including cost ceilings.
A production-ready system does not assume flawless operation. It is designed with the expectation that drift, misuse, attacks, and failures will occur, and it must be resilient to these events.
Requirements for production-ready architecture
While production architecture may not be the most visible, glamorous aspect of an agentic system, it is critical for creating lasting value.
Durable execution ensures workflows can withstand interruptions, latency, and tool instability. Checkpointing makes recovery possible without restarting entire processes. Human-in-the-loop design embeds interventions into the system rather than relying on emergency fixes after the fact. Tool access must be scoped, validated, and limited. Evaluation needs to cover not only final outputs, but also actions, intermediate decisions, and failure paths. Model abstraction reduces fragility and provider lock-in. Cost controls are equally essential: production systems need usage limits, budget thresholds, rate controls, and clear visibility into token, tool, and API consumption before costs scale faster than value. Data governance and security must be designed into the architecture from the outset.
These requirements may not be apparent in polished demos, but they become critical in production.

What will separate success from stalled pilots?
Successful teams are not be those with the most prominent autonomy narratives. They are those that align agentic systems with specific business value, address real operational challenges, maintain architectural discipline, and invest in automated evaluation. They will identify where automation improves efficiency, implement robust control layers, and treat production readiness as a core design requirement.
The market continues to emphasize model intelligence, while underestimating the system discipline required to operationalize it. That imbalance is why so many agentic systems succeed in demos and fail in production. The difference is not intelligence. It is architecture.
Excellent infrastructure is invisible. – Martin Fix, Technology Director, Star
Build what differentiates the business, buy what does not
A common mistake is overinvesting in non-differentiating layers of the stack. Many teams underestimate the effort required to build and maintain agentic infrastructure and overestimate the competitive advantage gained from recreating commodity components.
A practical approach is to build genuinely differentiating components and adopt or purchase those that are already well-established. Foundational infrastructure, model abstraction, observability tools, and deployment services are typically best acquired. It’s also logical to acquire on-the-market frameworks for evaluation, workflow design and human review processes, provided they’re enriched with in-house logic. Configuration of frameworks should be personalized in order to be differentiated.
The broader consideration is total cost of ownership, which extends beyond initial development to include maintenance, governance and security, debugging, incidents, downtime, platform debt, and the risks of production-scale errors. Internal development incurs real costs, regardless of team location.
How Star helps
If you are moving agentic systems from prototype to production, the architecture around the model will determine the outcome. Star works with teams to design and build production-ready systems, from orchestration and observability to governance, security, and human-in-the-loop control, ensuring agentic capabilities translate into reliable, real-world impact. If you're earlier in the journey, our AI-native prototyping capability helps teams move from idea to working proof-of-concept without building on foundations that won't survive production.

AI business accelerators
Design, modernize, and scale complex software systems — from AI-native applications and data platforms to regulated-domain engineering.
FAQs
Agentic AI in production refers to systems where AI agents do more than generate responses. They plan tasks, call tools, interact with external systems, and execute workflows in real operating environments. Unlike demos, these systems must handle unreliable inputs, changing state, and real-world consequences.








